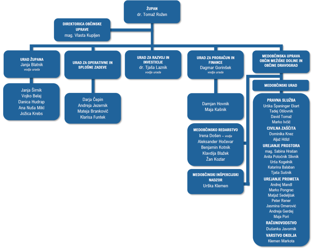
Organigram

Dokumenti, priloge

Klikni tukaj za prikaz prilog